一、项目概览
当机器学习模型学会预测尚未合成的晶体结构,当生成算法设计出超越人类化学直觉的新型分子,当自动化实验室全天候合成并测试数以千计的候选材料——人工智能与新材料,正开启物质科学的“数据驱动革命”。
在这场变革中,德国是一个无法绕过的坐标。作为传统材料强国与欧洲计算化学的高地,德国在将人工智能融入新材料研发链条方面走在了世界前列。
本项目面向国内高校材料类、人工智能、材料科学与工程、高分子材料、智能材料、数据科学、自动化等相关专业在校大学生,以人工智能与新材料为核心主题,在德国法兰克福与纽伦堡两座工业与科教重镇开展为期14 天的暑期研学。
项目由埃尔朗根-纽伦堡大学(FAU)与法兰克福大学联合接待,采用 “高校课程 + 实验室实训 + 企业参访 + 技术交流” 一体化模式,聚焦智能材料研发、AI 赋能材料制备与表征、功能材料智能化应用、新材料大数据分析、工业级材料 AI 检测、可持续智能材料等前沿方向,让学生系统理解AI如何改写物质发现的底层逻辑,亲手触碰"智能物质"的未来图景。


二、项目必要性
德国是材料强国,在金属材料、高分子、复合材料、陶瓷材料、新能源材料、功能材料与精密加工应用领域处于世界第一梯队,基础研究扎实、产业转化能力极强。
(一)新材料研究与产业应用全球领先
德国材料科学服务于汽车、航空航天、精密机械、电子信息、能源装备等顶级产业,在高强轻质材料、耐高温材料、功能材料、纳米材料、生物材料、可持续材料等方向成果丰硕。赴德研学能让学生接触世界最前沿材料体系、制备工艺、表征测试与工程化应用。
(二)材料学科 “基础研究—制备—加工—应用” 全链条最强
德国大学与研究所形成顶级科研矩阵,拥有全球最先进的材料制备、分析、测试平台,尤其在材料成型、表面处理、轻量化技术、可靠性与寿命研究方面优势突出。学生可进入高端实验室学习,提升材料合成、表征分析、工艺优化与应用设计能力。
(三)人工智能+新材料创新发展
传统新材料研发长期依赖“试错法”,一个新材料从实验室走向产业化平均需要20年。人工智能的介入正在将这一周期大幅压缩——通过机器学习构建材料属性预测模型,通过生成对抗网络探索未知化学空间,通过自驱动实验室实现闭环优化,德国在这一交叉领域的布局兼具深度与广度。
(四)新能源与低碳材料布局领先
德国在氢能、储能、轻量化、循环材料、可持续制造等领域全球领先,研学内容紧贴国家新材料战略与 “双碳” 目标,让学生站在国际前沿,提升科研视野与创新潜力,为未来深造与高端就业奠定优势。

三、大学相关性介绍
(一)埃尔朗根-纽伦堡大学(FAU)
1、材料科学全德第一的学科地位:FAU的材料科学在德国高校中长期位居榜首,这一地位根植于其深厚的学术传统——从欧姆、李比希等科学巨匠的求学到MP3格式的诞生,材料研究始终是FAU的学术底色。近年来,该校在钙钛矿太阳能电池领域取得突破性进展:开发了自动化研究平台,使常温常压下效率突破23%;首创光伏材料的"数字孪生"模型,大幅加速产业化进程。
2、全球罕见的"AI+材料"交叉学科布局:FAU在人工智能与材料科学的交叉融合上形成了从本科到硕士的系统化培养体系。2025年新设的"计算分子与材料科学"硕士项目,整合量子化学、分子模拟、科学计算与数据驱动的材料设计,旨在培养能够推动下一代材料研发的跨学科人才。
3、超级计算机支撑的材料模拟与设计:FAU的埃尔朗根国家高性能计算中心不仅服务于AI研究,同样是计算材料科学的强大引擎。学生可以了解研究者如何利用超算进行第一性原理计算、分子动力学模拟、机器学习势函数的训练与验证。


(二)法兰克福大学
1、理论化学与分子模拟的深厚底蕴
法兰克福大学在理论化学、量子化学与分子模拟领域拥有世界级的研究团队,其开发的机器学习力场方法已被全球多个研究组采用。
2、马克斯·普朗克聚合物研究所的协同效应
法兰克福大学与邻近的马克斯·普朗克聚合物研究所保持着紧密合作,这一外部研究机构在软物质物理、高分子化学、胶体与界面科学领域享有盛誉。
3、材料科学在化工与生命科学交叉领域的应用
依托法兰克福作为欧洲化工中心的区位优势,该校在功能材料、生物材料、药物递送系统统筹方向形成了产学研结合的特色方向。


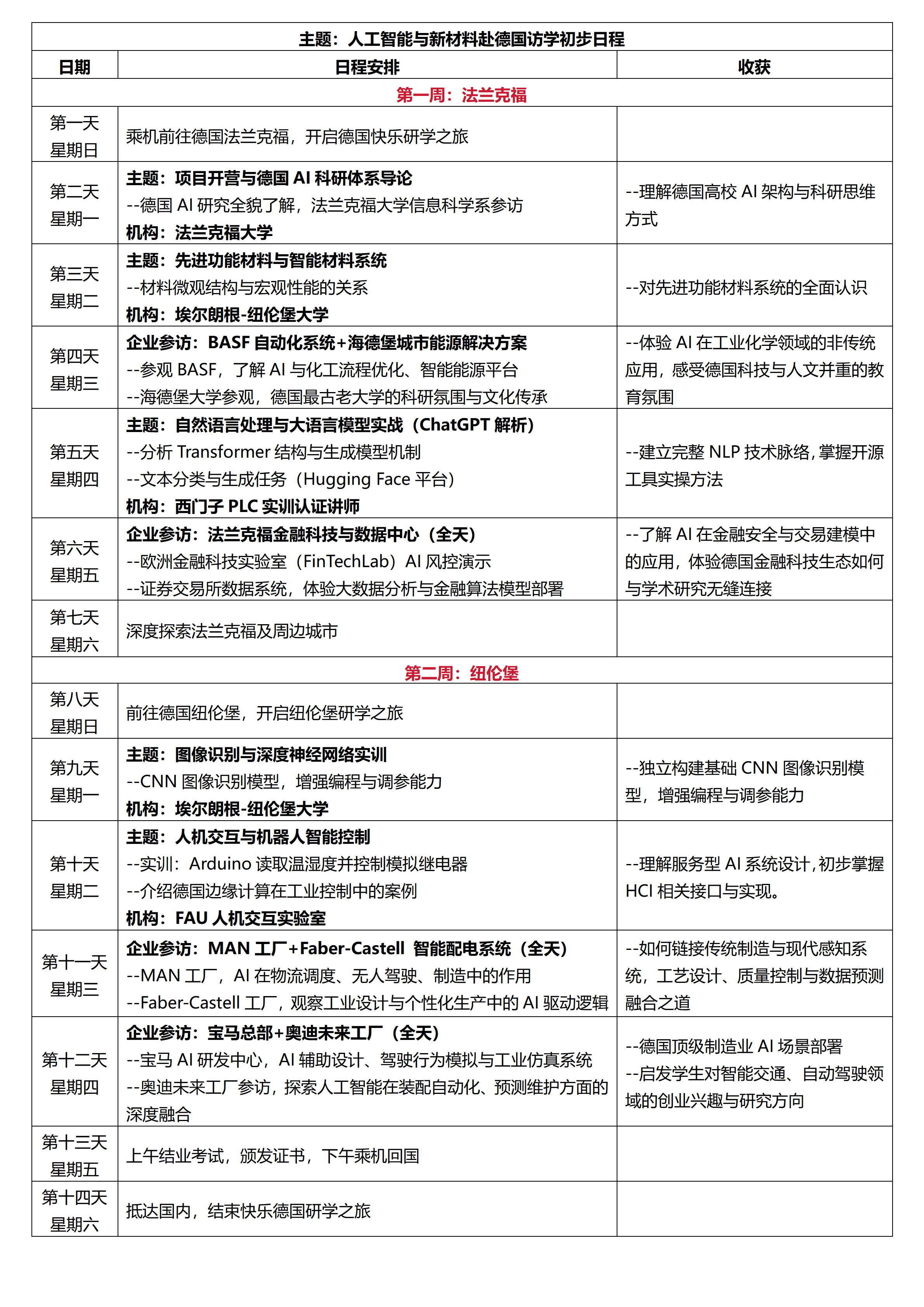
四、初步行程安排

五、项目说明:
1、研学时间:2026年暑假(14天)07/19-08/01
2、招生对象:在校本科生、研究生,具有一定的英语听说能力。
3、授课语言:英语
4、研学费用:27800元
费用包含:住宿费、学费及参访费、导师费、活动物料费、项目服务费、接送机费、德国境内大交通费、陪同费用等。
费用不含:餐费、国际往返机票费、签证费、保险费以及其他个人消费内容。
六、项目收获:
研学结课后,学生须按时完成相关考试和答辩,合格者将获得由埃尔朗根-纽伦堡大学及其他高校颁发的结业证书(带成绩)。
欢迎致电或电子邮件联系:
项目联系人:张老师
手机:15655661116(微信同号)

邮件:oxfordschool@163.com
温馨提示:本项目由第三方机构执行,申请前,请充分了解项目内容及费用等细节。参加项目前,请征得家长同意,必须购买在外期间保险。在外期间,注意安全,遵守当地法律法规。
国际交流与合作处
2026年4月7日